网站首页
关于我们
产品展示
生产设备
行业解决方案
新闻中心
联系我们
网站首页
企业简介
产品中心
生产设备
行业解决方案
新闻中心
联系我们
中/EN
×
荣誉资质
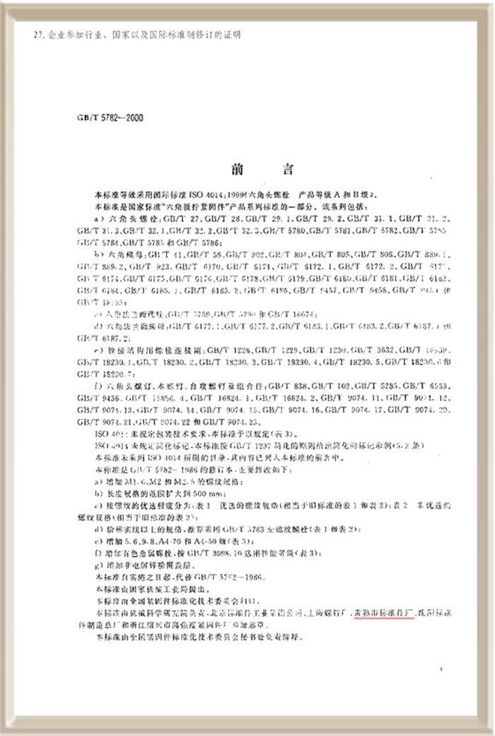
参加国家标准制订
产品分类
通用系列
专用系列
非标系列
精密零件
冷镦成型机
新品推荐
产品头部标记
关于我们
关于我们
企业文化
发展历程
企业荣誉
新闻中心
公司新闻
紧固件公平贸易
精益管理项目
行业解决方案
行业解决方案
联系方式
常熟市标准件厂有限公司
地 址:江苏省常熟市梅李镇通港路358号
注册地址:江苏省常熟市梅李镇通港路358号
邮 编:215500
电 话:0512-52810064
传 真:0512-52811984
邮 箱:shaopo@vip.163.com- dongjiancs@163.com - csdlwz@126.com
手机扫码浏览
版权所有 ©常熟市标准件厂有限公司
备案号:苏ICP备10210632号-1
技术支持:仕德伟科技